
MATMEK-4270
We have until now considered the approximation of a function \(u(x)\) using a function space \(V_N = \text{span}\{\psi_j\}_{j=0}^N\)
\[ u_N(x) \approx u(x), \quad u_N(x) = \sum_{j=0}^N \hat{u}_j \psi_j(x) \]
In order to find the unknowns (degrees of freedom) \(\{\hat{u}_j\}_{j=0}^N\) we have considered the error \(e=u_N-u\) through various methods
\[ \mathcal{L}(u) = f \]
where the generic operator \(\mathcal{L}(u)\) can represent anything, like
\[ \begin{align*} u &= f \\ u' &= f \\ u'' &= f \\ u'' +\alpha u' + \lambda u &= f \\ \frac{d}{dx}\left(\alpha \frac{d u}{dx}\right) &= f \end{align*} \]
Note
Function approximation is then simply the case \(u=f\), such that \(u_N \approx f\).
\[ \mathcal{R} = \mathcal{L}(u)-f \]
and create a “numerical” residual by inserting for \(u = u_N\)
\[ \mathcal{R}_N = \mathcal{L}(u_N)-f \]
The task now is to minmize \(\mathcal{R}_N\) in order to find the unknowns that are still \(\{\hat{u}_j\}_{j=0}^N\).
Note
For function approximation \(\mathcal{R}_N = e = u_N - f = u_N - u\).
is defined such that the residual (with \(u_N \in V_N\)) must satisfy
\[ (\mathcal{R}_N, v) = 0 \quad \forall \, v \in W \]
for some (possibly different) functionspace \(W\).
This is a generic method, where the choice of \(V_N\) and \(W\) fully determines the method.
Note the similarity to function approximation
\[ (u_N - u, v) = (e, v) = 0 \]
Now we have instead the slightly more complicated
\[ (\mathcal{L}(u_N)-f, v) = (\mathcal{R}_N, v) = 0 \]
Find \(u_N \in V_N\) such that
\[ (\mathcal{R}_N, v)=(\mathcal{L}(u_N)-f, v)=0, \quad \forall \, v \in V_N \]
The residual (or error) is orthogonal to all the test functions. We can also write this as
\[ (\mathcal{L}(u_N)-f, \psi_j)=0, \quad j=0,1,\ldots, N \]
since \[ \frac{\partial (\mathcal{R_N}, \mathcal{R}_N)}{\partial \hat{u}_j} = 0, \quad j = 0, 1, \ldots, N \]
can be written as
\[ \left(\mathcal{R}_N, \frac{\partial \mathcal{R}_N}{\partial \hat{u}_j}\right)=0, \quad j = 0, 1, \ldots, N \]
\[ \mathcal{R}_N(x_j) = 0, \quad j = 0, 1, \ldots, N \]
for some chosen mesh points \(\{x_j\}_{j=0}^N\).
If we write the inner products \((\mathcal{R}_N, v)\) as
\[ (\mathcal{R}_N, \psi_j) = 0, \quad j=0, 1, \ldots, N \]
and use Dirac’s delta function as test functions \(\psi_j = \delta(x-x_j)\), then
\[ (\mathcal{R}_N, \psi_j) = \int_{\Omega} \mathcal{R}_N(x) \delta(x-x_j) dx = \mathcal{R}_N(x_j) \]
So the collocation method can technically also be considered a MWR!
However, collocation is not a regular variational method since \(\delta(x)\) is a distribution and
\[W \ne \text{span}\{\delta(x-x_i)\}_{i=0}^N\]
Find \(u_N \in V_N\) such that
\[ (\mathcal{R}_N, v) = 0, \quad \forall v \in W \]
\(N+1\) equations for \(N+1\) unknowns!
Find \(\{\hat{u}_j\}_{j=0}^N\) by choosing \(N+1\) test functions for \(W\). Choose test functions (basis functions for \(W\)) using either one of:
\[ \begin{align} u''(x) &= f(x), \quad x \in (-1, 1) \\ u(-1) &= u(1) = 0 \end{align} \]
Find \(u_N \in V_N\) such that
\[ (u_N''-f, v) = 0, \quad \forall \, v \in W \]
How to choose \(V_N\) and \(W\)? How do we satisfy the 2 boundary conditions?
If we choose all the trial functions \(\psi_j\) such that
\[ \psi_j(\pm 1) = 0 \]
then, regardless the values of \(\{\hat{u}_j\}_{j=0}^N\)
\[ u_N(\pm 1) = \sum_{j=0}^N \hat{u}_j \psi_j(\pm 1) = 0 \]
The domain is \([-1, 1]\), so a sensible choice for \(j\ge 0\) is
\[ \psi_j(x) = \sin(\pi (j+1) (x+1)/2) \]
The \((j+1)\) is there because we start at \(j=0\) and \(\sin(0)=0\) is not a basis function. These sines are also alternating odd/even functions.

In comparison the (unmapped) sine functions \(\sin(\pi(j+1)x), x \in [-1, 1]\) are odd for all integer \(j \ge 0\)
Insert for \(u_N=\sum_{j=0}^N \hat{u}_j \psi_j\) and \(v=\psi_i\) and obtain the linear algebra problem
\[ \sum_{j=0}^N \left(\psi''_j, \psi_i \right) \hat{u}_j = (f, \psi_i), \quad i = 0, 1, \ldots, N \]
\[ \int_{a}^b u' v dx = -\int_a^b u v' dx + [u v]_{a}^b \]
Set \(u=u'\) to obtain
\[ \int_{a}^b u'' v dx = -\int_a^b u' v' dx + [u' v]_{a}^b \]
\[ \longrightarrow \left(\psi''_j, \psi_i \right) = -\left( \psi'_j, \psi'_i \right) + [\psi'_j \psi_i]_{-1}^1 \]
Since \(\psi_j(\pm 1) = 0\) for all \(j\ge 0\) we get that
\[ \left(\psi''_j, \psi_i \right) = -\left( \psi'_j, \psi'_i \right) + \cancel{[\psi'_j \psi_i]_{-1}^1} \]
Hence Poisson’s equation gets two alternative forms
\[ \sum_{j=0}^N \left(\psi''_j, \psi_i \right) \hat{u}_j = (f, \psi_i), \quad i = 0, 1, \ldots, N \tag{1} \]
\[ \sum_{j=0}^N \left(\psi'_j, \psi'_i \right) \hat{u}_j = -(f, \psi_i), \quad i = 0, 1, \ldots, N \tag{2} \]
Note
The integration by parts is not really necessary here, as it is actually just as easy to compute \(\left(\psi''_j, \psi_i \right)\) as \(\left(\psi'_j, \psi'_i \right)\)!
\[ \begin{align*} (\psi''_j, \psi_i) &= \Big((\sin( \pi (j+1) (x+1)/2))'', \, \sin(\pi (i+1)(x+1)/2) \Big) \\ &= -\frac{(j+1)^2\pi^2}{4} \Big(\sin(\pi (j+1)(x+1)/2), \, \sin(\pi (i+1) (x+1)/2) \Big) \\ &= -\frac{(j+1)^2 \pi^2}{4} \delta_{ij} \end{align*} \]
Solve problem
\[ \sum_{j=0}^N \left(\psi''_j, \psi_i \right) \hat{u}_j = (f, \psi_i), \quad i = 0, 1, \ldots, N \]
\[ \longrightarrow \hat{u}_i = \frac{-4}{(i+1)^2 \pi^2}\Big(f,\, \sin( \pi (i+1)(x+1)/2)\Big), \quad i = 0, 1, \ldots, N \]
from scipy.integrate import quad
x = sp.Symbol('x')
ue = (1-x**2)*sp.exp(sp.cos(sp.pi*(x-0.5)))
f = ue.diff(x, 2) # manufactured f=u''
uhat = lambda j: -(4/(j+1)**2/np.pi**2)*quad(sp.lambdify(x, f*sp.sin((j+1)*sp.pi*(x+1)/2)), -1, 1)[0]
uh = [uhat(k) for k in range(200)]
xj = np.linspace(-1, 1, 201)
sines = np.sin(np.pi/2*(np.arange(len(uh))[None, :]+1)*(xj[:, None]+1))
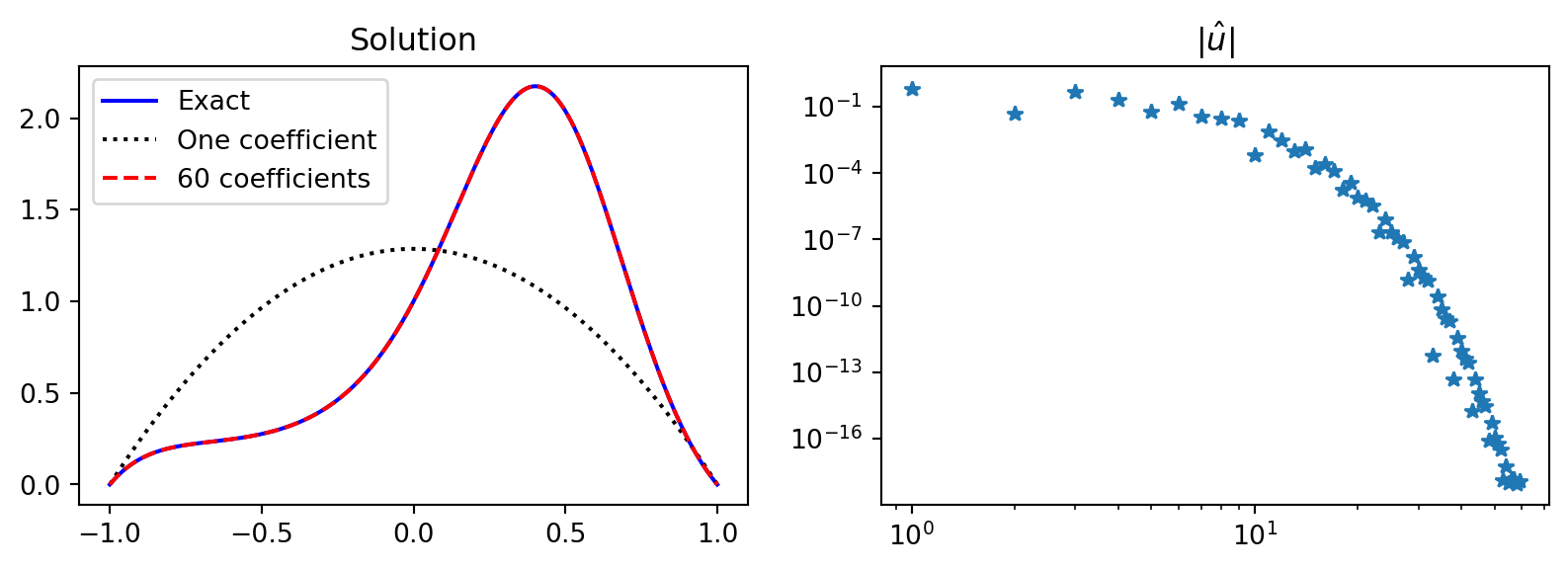
fig, (ax1, ax2) = plt.subplots(1, 2, figsize=(10, 3))
uej = sp.lambdify(x, ue)(xj)
ax1.plot(xj, uej, 'b', xj, sines[:, :1] @ np.array(uh)[:1], 'k:',
xj, sines @ np.array(uh), 'r--')
ax2.loglog(abs(np.array(uh)))
ax1.legend(['Exact', 'One coefficient', f'{200} coefficients'])
ax1.set_title('Solution');ax2.set_title(r'$|\hat{u}|$');
\[ \begin{align} \psi_j(x) &= P_j(x) - P_{j+2}(x)\\ \psi_j(\pm 1) &= 0 \end{align} \]

Remember that
\[ P_j(-1) = (-1)^j \quad \text{and} \quad P_j(1) = 1. \]
Hence for any \(j\) all basis functions are zero
\[ \begin{align} P_j(-1) - P_{j+2}(-1) &= (-1)^j - (-1)^{j+2} = 0 \\ P_j(1)-P_{j+2}(1) & =1-1=0 \end{align} \]
The Legendre polynomials come with a lot of formulas, where two are \[ (P_j, P_i) = \frac{2}{2i+1}\delta_{ij} \quad \text{and} \quad (2i+3)P_{i+1} = P'_{i+2}-P'_{i} \]
The second is very useful for computing the diagonal (!) stiffness matrix
\[ \begin{align} (\psi'_j, \psi'_i) &= (P'_j-P'_{j+2}, P'_i-P'_{i+2}) \\ &= (-(2j+3) P_{j+1}, -(2i+3)P_{i+1}) \\ &= (2i+3)^2 (P_{j+1}, P_{i+1}) \\ &= (2i+3)^2 \frac{2}{2(i+1)+1} \delta_{i+1,j+1} \\ &= (4i+6)\delta_{ij} \end{align} \]
\[ \text{Solve Poisson's equation: } \longrightarrow \hat{u}_i = \frac{-\left(f, \psi_i\right)}{4i+6} \]
from numpy.polynomial import Legendre as Leg
psi = lambda j: Leg.basis(j)-Leg.basis(j+2)
fl = sp.lambdify(x, f)
def uv(xj, j): return psi(j)(xj) * fl(xj)
uhat = lambda j: (-1/(4*j+6))*quad(uv, -1, 1, args=(j,))[0]
N = 60
uL = [uhat(j) for j in range(N)]
j = sp.Symbol('j', integer=True, positive=True)
V = np.polynomial.legendre.legvander(xj, N+1)
Ps = V[:, :-2] - V[:, 2:]
fig, (ax1, ax2) = plt.subplots(1, 2, figsize=(10, 3))
ax1.plot(xj, uej, 'b',
xj, Ps[:, :1] @ np.array(uL)[:1], 'k:',
xj, Ps @ np.array(uL), 'r--')
ax2.loglog(abs(np.array(uL)), '*')
ax1.legend(['Exact', 'One coefficient', f'{N} coefficients'])
ax1.set_title('Solution')
ax2.set_title(r'$|\hat{u}|$');
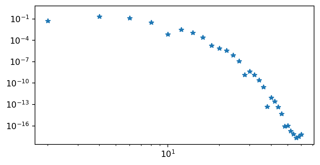
\[ L^2(\Omega) = \sqrt{\int_{-1}^1(u-u_e)^2dx} \]
uh = np.array(uh)
uL = np.array(uL)
error = np.zeros((2, N))
for n in range(N):
us = sines[:, :n] @ uh[:n]
ul = Ps[:, :n] @ uL[:n]
error[0, n] = np.trapz((us-uej)**2, dx=(xj[1]-xj[0]))
error[1, n] = np.trapz((ul-uej)**2, dx=(xj[1]-xj[0]))
plt.figure(figsize=(6, 2.5))
plt.loglog(error.T)
plt.legend(['Sines', 'Legendre'])
Why are the Legendre basis functions better than the sines?
All the sine basis functions \(\psi_j=\sin(\pi(j+1)(x+1)/2)\) have even derivatives equal to zero at the boundaries, unlike the chosen manufactured solution…
\[ \frac{d^{2n} \psi_j}{dx^{2n}}(\pm 1) = 0 \rightarrow \frac{d^{2n}u_N}{dx^{2n}}(\pm 1)=0, \quad n=0, 1, \ldots \]
from shenfun import FunctionSpace, TestFunction, TrialFunction, inner, Dx
N = 60
VN = FunctionSpace(N+3, 'L', bc=(0, 0)) # Chooses {P_j-P_{j+2}} basis
u = TrialFunction(VN)
v = TestFunction(VN)
S = inner(Dx(u, 0, 1), Dx(v, 0, 1))
b = inner(-f, v)
uh = S.solve(b.copy())
fig = plt.figure(figsize=(6, 3))
plt.loglog(np.arange(0, N+1, 2), abs(uh[:-2:2]), '*');
\[ \begin{align} u''(x) &= f(x), \quad x \in (-1, 1) \\ u(-1) &= a, u(1) = b \end{align} \]
How to handle the inhomogeneous boundary conditions?
Use homogeneous \(\tilde{u}_N \in V_N\) and a boundary function \(B(x)\)
\[ u_N(x) = B(x) + \tilde{u}_N(x) \]
where \(B(-1) = a\) and \(B(1) = b\) such that
\[ u_N(-1)=B(-1)=a \quad \text{and} \quad u_N(1) = B(1) = b \]
A function that satisfies this in the current domain is
\[ B(x) = \frac{b}{2}(1+x) + \frac{a}{2}(1-x) \]
Insert for \(u_N\) into \((R_N, v) = 0\):
\[ \Big( (B(x)+\tilde{u}_N)'' - f, v \Big) = 0 \]
Since \(B(x)\) is linear \(B''=0\) and we get the homogeneous problem
\[ \Big( \tilde{u}^{''}_N - f, v \Big) = 0 \]
Solve exactly as before for \(\tilde{u}_N\) and the solution will be in the end
\[ u_N(x) = B(x) + \tilde{u}_N \]
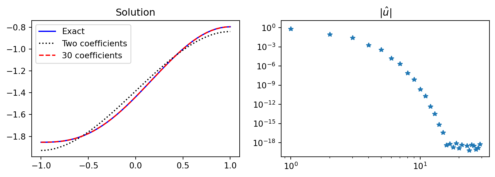
ue = sp.exp(sp.cos(x-0.5))
f = ue.diff(x, 2)
fl = sp.lambdify(x, f)
def uv(xj, j): return psi(j)(xj) * fl(xj)
uhat = lambda j: (-1/(4*j+6))*quad(uv, -1, 1, args=(j,))[0]
N = 30
utilde = [uhat(k) for k in range(N)]
a, b = ue.subs(x, -1), ue.subs(x, 1)
B = b*(1+x)/2 + a*(1-x)/2
M = 50
xj = np.linspace(-1, 1, M+1)
V = np.polynomial.legendre.legvander(xj, N+1)
Ps = V[:, :-2] - V[:, 2:]
Bs = sp.lambdify(x, B)(xj)
fig, (ax1, ax2) = plt.subplots(2, 1, figsize=(9, 6))
ax1.plot(xj, sp.lambdify(x, ue)(xj), 'b',
xj, Ps[:, :1] @ np.array(utilde)[:1] + Bs, 'k:',
xj, Ps @ np.array(utilde) + Bs, 'r--')
ax2.loglog(abs(np.array(utilde)), '*')
ax1.legend(['Exact', 'One coefficient', f'{N} coefficients'])
ax1.set_title('Solution')
ax2.set_title(r'$|\hat{u}|$');
\[ \begin{align} u''(x) &= f(x), \quad x \in (-1, 1) \\ u'(\pm 1) &= 0 \end{align} \]
This problem is ill-defined because if \(u\) is a solution, then \(u + c\), where \(c\) is a constant, is also a solution!
If \(u(x)\) satisfies the above problem, then
\[ (u+c)'' = u'' + \cancel{c''} = f\quad \text{and} \quad (u+c)'(\pm 1) = u'(\pm 1) = 0 \]
We need an additional constraint! One possibility is then to require
\[ (u, 1) = \int_{\Omega} u(x) dx = c \]
\[ \begin{align} u''(x) &= f(x), \quad x \in (-1, 1) \\ u'(\pm 1) &= 0 \\ (u, 1) &= c \end{align} \]
How about basis functions?
If we choose basis functions \(\psi_j\) that satisfy
\[ \psi'_j(\pm 1) = 0, \quad j=0, 1, \ldots \]
then
\[ u'_N(\pm 1) = \sum_{j=0}^N \hat{u}_j \psi'_j(\pm 1) = 0 \]
Simplest possibility
\[ \psi_j = \cos(\pi j (x+1) / 2) \]
Easy to see that \(\psi'_j(x) = -j/2\sin(j(x+1)/2)\) and thus \(\psi'_j(\pm 1) = 0\). However, we also get that all odd derivatives are zero
\[ \frac{d^{2n+1} \psi_j}{dx^{2n+1}}(\pm 1) = 0, \quad n=0, 1, \ldots \]
Lets try to find a basis function using Legendre polynomials instead
\[ \psi_j = P_j + b(j) P_{j+1} + a(j) P_{j+2} \]
and try to find \(a(j)\) and \(b(j)\) such that \(\psi'_j(\pm 1) = 0\).
\[ \psi_j = P_j + b(j)P_{j+1} + a(j) P_{j+2} \]
\(\text{Using boundary conditions:} \quad P'_j(-1) = \frac{j(j+1)}{2}(-1)^j \quad \text{and} \quad P'_j(1) = \frac{j(j+1)}{2}\)
We have two conditions and two unknowns
\[\small \begin{align} \psi'_j(-1) &= P'_j(-1) + b(j)P'_{j+1}(-1) + a(j) P'_{j+2}(-1) \\ &= \left(\frac{j(j+1)}{2}-b(j)\frac{(j+1)(j+2)}{2} +a(j)\frac{(j+2)(j+3)}{2}\right)(-1)^j = 0 \end{align} \]
\[ \small \psi'_j(1) = \left(\frac{j(j+1)}{2} + b(j) \frac{(j+1)(j+2)}{2}+a(j)\frac{(j+2)(j+3)}{2}\right) = 0 \]
Solve the two equations to find \(a(j), b(j)\) and thus the Neumann basis function \(\psi_j\):
\[ b(j)=0, \, a(j) = - \frac{j(j+1)}{(j+2)(j+3)} \longrightarrow \boxed{\psi_j = P_j - \frac{j(j+1)}{(j+2)(j+3)} P_{j+2}} \]
Use the functionspace
\[ V_N = \text{span}\Big \{P_j - \frac{j(j+1)}{(j+2)(j+3)} P_{j+2} \Big \}_{j=0}^N \]
and try to find \(u_N \in V_N\).
However, we remember also the constraint and that
\[ (u, 1) = c \rightarrow (u_N, P_0)= c \]
since \(\psi_0 = P_0 = 1\). Insert for \(u_N\) and use orthogonality of Legendre polynomials to get
\[ \Big(\sum_{j=0}^N \hat{u}_j (P_j - \frac{j(j+1)}{(j+2)(j+3)} P_{j+2}), P_0\Big) = (P_0, P_0) \hat{u}_0 = 2 \hat{u}_0 = c \]
So we already know that \(\hat{u}_0=c/2\) and only have unknowns \(\{\hat{u}_{j}\}_{j=1}^N\) left!
Define
\[ \tilde{V}_N = \text{span}\Big\{P_j - \frac{j(j+1)}{(j+2)(j+3)} P_{j+2}\Big\}_{j=1}^N (= V_N \backslash \{P_0\}) \]
With Galerkin: Find \(\tilde{u}_N \in \tilde{V}_N (= \sum_{j=1}^N \hat{u}_j \psi_j)\) such that
\[ (\tilde{u}^{''}_N - f, v) = 0, \quad \forall \, v \in \tilde{V}_N \]
and use in the end
\[ u_N = \hat{u}_0 + \tilde{u}_N = \sum_{j=0}^N \hat{u}_j \psi_j \]
We need to solve
\[ \sum_{j=1}^N(\psi^{''}_j, \psi_i) \hat{u}_j = (f, \psi_i), \quad i=1,2, \ldots, N \]
The stiffness matrix for Neumann
\[ (\psi^{''}_j, \psi_i) = -(\psi^{'}_j, \psi^{'}_i) = (\psi_j, \psi^{''}_i) \]
is fortunately diagonal (derivation later) and we can easily solve for \(\{\hat{u}_i\}_{i=1}^N\)
\[ (\psi^{''}_j, \psi_i) = a(j) (4j+6) \delta_{ij} \]
\[ \longrightarrow \hat{u}_i = \frac{(f, \psi_i)}{a(i)(4i+6)}, \quad i = 1, 2, \ldots, N \]
There is a series expansion for the second derivative \(P^{''}_j\)
\[ P^{''}_j = \sum_{\substack{k=0 \\ k+j \text{ even}}}^{j-2}c(k, j) P_k, \, \text{where}\, c(k, j) = (k+1/2)(j(j+1)-k(k+1)) \tag{1} \]
Hence \(P^{''}_N+a(N)P^{''}_{N+2}\) is a Legendre series ending at \(a(N)c(N-2, N)P_N\). Consider
\[ \Big(P^{''}_j+a(j)P^{''}_{j+2}, \, P_i + a(i)P_{i+2} \Big) \]
Based on the orthogonality \((P_i, P_j)=\frac{2}{2j+1}\delta_{ij}\) and (1) we get that
If \(i>j\) then \(\small(P^{''}_j+a(j)P^{''}_{j+2}, P_i + a(i)P_{i+2})=0\) since \(\small P^{''}_{j+2}=\sum_{k=0}^j c(k,j) P_k\)
If \(i< j\) then \(\small (P^{''}_j+a(j)P^{''}_{j+2}, P_i + a(i)P_{j+2})=0\) due to symmetry \((\psi^{''}_j, \psi_i) = (\psi_j, \psi^{''}_i)\)
Hence \(\Big(P^{''}_j+a(j)P^{''}_{j+2}, \, P_i + a(i)P_{i+2} \Big)\) is diagonal!
Using again the expression \(P^{''}_i = \sum_{k=0}^{i-2} c(k, i) P_{k}\)
\[ \small \begin{multline} \Big(P^{''}_i+a(i)P^{''}_{i+2}, P_i+a(i)P_{i+2}\Big) = \\ \cancel{(P^{''}_i, P_i)} + \cancel{a(i)(P^{''}_i, P_{i+2})} + a(i)(P^{''}_{i+2}, P_i) + \cancel{a^2(i)(P^{''}_{i+2}, P_{i+2})} \end{multline} \]
All cancellations because of orthogonality and \(P^{''}_i = \sum_{k=0}^{i-2} (\cdots) P_{k}\)
\[ \small \begin{align} a(i)(P^{''}_{i+2}, P_i) &= a(i) \sum_{\substack{k=0 \\ k+i \text{ even}}}^{i} \Big( (k+1/2)((i+2)(i+3)-k(k+1))P_k, \, P_i \Big) \\ &= a(i)(i+1/2)((i+2)(i+3)-i(i+1)) (P_i, P_i) \\ &= a(i)(4i+6) \end{align} \]
Hence we get the stiffness matrix
\[ (\psi^{''}_j, \psi_i) = a(i) (4i+6) \delta_{ij} \]
Use manufactured solution that we know satisfies the boundary conditions
\[ u(x) = \int (1-x^2)\cos (x-1/2)dx \]
ue = sp.integrate((1-x**2)*sp.cos(x-sp.S.Half), x)
f = ue.diff(x, 2) # manufactured f
c = sp.integrate(ue, (x, -1, 1)).n() # constraint c
psi = lambda j: Leg.basis(j)-j*(j+1)/((j+2)*(j+3))*Leg.basis(j+2)
fj = sp.lambdify(x, f)
def uv(xj, j): return psi(j)(xj) * fj(xj)
def a(j): return -j*(j+1)/((j+2)*(j+3))
uhat = lambda j: 1/(a(j)*(4*j+6))*quad(uv, -1, 1, args=(j,))[0]
N = 30; uh = np.zeros(N); uh[0] = c/2
uh[1:] = [uhat(k) for k in range(1, N)]
We have used basis functions that satisfied
\[ \psi^{'}_j(\pm 1) = 0 \]
However, this was not strictly necessary! Neumann boundary conditions are often called natural conditions and we can implement them directly in the variational form:
\[ (\psi^{''}_j, \psi_i) = -(\psi^{'}_j, \psi{'}_i) + [\psi^{'}_j \psi_i]_{-1}^{1} \]
Enforce boundary conditions weakly using \(\psi^{'}_j(-1)=a, \psi^{'}_j(1)=b\):
\[ (\psi^{''}_j, \psi_i) = -(\psi^{'}_j, \psi{'}_i) + b \psi_i(1) - a \psi_i(-1) \]
Homogeneous Neumann (\(a=b=0\)):
\[ (\psi^{''}_j, \psi_i) = -(\psi^{'}_j, \psi{'}_i) \]
Using basis function \(\psi_j(x) = P_j(x)\) that have \(\psi^{'}_j(\pm 1) \ne 0\)
psi = lambda j: Leg.basis(j)
def uf(xj, j): return psi(j)(xj) * fj(xj)
def uv(xj, i, j): return -psi(i).deriv(1)(xj) * psi(j).deriv(1)(xj)
fhat = lambda j: quad(uf, -1, 1, args=(j,))[0]
N = 20
# Compute the stiffness matrix (not diagonal)
S = np.zeros((N, N))
for i in range(1, N):
for j in range(i, N):
S[i, j] = quad(uv, -1, 1, args=(i, j))[0]
S[j, i] = S[i, j]
S[0, 0] = 1 # To fix constraint uh[0] = c/2
fh = np.zeros(N); fh[0] = c/2
fh[1:] = [fhat(k) for k in range(1, N)]
fh = np.array(fh, dtype=float)
uh = np.linalg.solve(S, fh)
Using basis function \(\psi_j = P_j\) leads to a dense stiffness matrix
and thus the need for the linear algebra solve \(\boldsymbol{\hat{u}} = S^{-1} \boldsymbol{f}\)
For Dirichlet boundary conditions: Find \(u_N \in V_N = \text{span}\{T_i-T_{i+2}\}_{i=0}^N\) such that \[ (\mathcal{R}_N, v)_{\omega} = 0, \quad \forall \, v \in V_N \] The basis functions \(\psi_i=T_i-T_{i+2}\) satisfy \(\psi_i(\pm 1)=0\).
For Neumann boundary conditions, the basis functions are slightly different since \[ T'_k(-1) = (-1)^{k+1} k^2 \quad \text{and} \quad T'_{k}(1) = k^2 \] The basis functions \(\phi_k = T_{k} - \left(\frac{k}{k+2}\right)^2 T_{k+2}\) satisfy \(\phi'_k(\pm 1) = 0\).
Inhomogeneous boundary conditions are handled like for Legendre with the same boundary function \(B(x)\).
Consider the Dirichlet problem
\[ \begin{align} u''(x) &= f(x), \quad x \in (-1, 1) \\ u(-1) = a \quad &\text{and} \quad u(1) = b \end{align} \]
To solve this problem with collocation we use a mesh \(\boldsymbol{x}=\{x_i\}_{i=0}^N\), where \(x_0=-1\) and \(x_N=1\). The solution, using Lagrange polynomials, is
\[ u_N(x) = \sum_{i=0}^N \hat{u}_i \ell_i(x) \]
We then require that the following \(N+1\) equations are satisfied
\[ \begin{align} \mathcal{R}_N(x_i) &= 0, \quad i=1, 2, \ldots, N-1 \\ u(x_0) = a \quad &\text{and} \quad u(x_N) = b \end{align} \]
where \(\mathcal{R}_N(x) = u^{''}_N(x)-f(x)\).
We get the \(N-1\) equations for \(\{\hat{u}_j\}_{j=1}^{N-1}\)
\[ \sum_{j=0}^N \hat{u}_j \ell''_j(x_i) = f(x_i), \quad i = 1, 2, \ldots, N-1 \]
in addition to the boundary conditions: \(\hat{u}_0=u_N(x_0)=a\) and \(\hat{u}_N=u_N(x_N)=b\).
The matrix \(D^{(2)} = (d^{(2)}_{ij})=(\ell^{''}_j(x_i))_{i,j=0}^N\) is dense. How do we compute it?
Note
Using the Sympy Lagrange functions is numerically unstable
\[ \ell_j(x) = \prod_{\substack{0 \le m \le N \\ m \ne j}} \frac{x-x_m}{x_j-x_m} \]
A small rearrangement leads to
\[ \ell_j(x) = \ell(x) \frac{w_j}{x-x_j}, \]
where
\[ \ell(x) = \prod^N_{\substack{i=0}}(x-x_i) \quad \text{and} \quad w_j = \frac{1}{\ell'(x_j)}= \frac{1}{\prod^N_{\substack{i=0 \\ i \neq j}} (x_j - x_i)} \]
Here \((w_j)_{j=0}^N\) are the barycentric weights. Scipy will give you these weights: from scipy.interpolate import BarycentricInterpolator
And we can obtain the derivative matrix \(d_{ij} = \ell'_j(x_i)\) as
\[ \begin{align*} d_{ij} &= \frac{w_j}{w_i(x_i-x_j)}, \quad i \, \neq j, \\ d_{ii} &= -\sum_{\substack{j=0 \\ j \ne i}}^N d_{ij}. \end{align*} \]
Numpy broadcasting!
W is the matrix with items \(w_j / w_i\). \(w_i\) varies along the first axis and is thus w[:, None]. \(w_j\) varies along the second axis and is w[None, :]. Likewise \(x_i\) is xj[:, None] and \(x_j\) is xj[None, :]
\[ \begin{align*} d^{(n)}_{ij} &= \frac{n}{x_i-x_j}\left(\frac{w_j}{w_i} d^{(n-1)}_{ii} - d^{(n-1)}_{ij} \right) \\ d^{(n)}_{ii} &= -\sum_{\substack{j=0 \\ j \ne i}}^N d^{(n)}_{ij} \end{align*} \]
def PolyDerivative(xj, m):
w = BarycentricInterpolator(xj).wi * (2*(len(xj)-1))
W = w[None, :] / w[:, None]
X = xj[:, None]-xj[None, :]
np.fill_diagonal(X, 1)
D = W / X
np.fill_diagonal(D, 0)
np.fill_diagonal(D, -np.sum(D, axis=1))
if m == 1: return D
D2 = np.zeros_like(D)
for k in range(2, m+1):
D2[:] = k / X * (W * D.diagonal()[:, None] - D)
np.fill_diagonal(D2, 0)
np.fill_diagonal(D2, -np.sum(D2, axis=1))
D[:] = D2
return D2\[ x_i = \cos(i \pi / N) \]
The barycentric weights are then simply
\[ w_i = (-1)^{i} c_i, \quad c_i = \begin{cases} 0.5 \quad i=0 \text{ or } i = N \\ 1 \quad \text{ otherwise} \end{cases} \tag{1} \]
array([ 0.5, -1. , 1. , -1. , 1. , -1. , 1. , -1. , 0.5])
Note
The weights are only relative, so we have here scaled by \(2N\) to get (1)
\[ \begin{align} u''(x) &= f(x), \quad x \in (-1, 1) \\ u(-1) = a \quad &\text{and} \quad u(1) = b \end{align} \]
Let \(d^{(2)}_{ij} = \ell^{''}_j(x_i)\) for all \(i=1, \ldots, N-1\), ident the first and last rows of \(D^{(2)}\) and set \(f_0=a\) and \(f_N=b\). Solve
\[ \sum_{j=0}^N d^{(2)}_{ij} \hat{u}_j = f_i, \quad i=0, 1, \ldots, N \]
Matrix form using \(\boldsymbol{\hat{u}} = (\hat{u}_j)_{j=0}^N\) and \(\boldsymbol{f} = (f_j)_{j=0}^N\)
\[ D^{(2)} \boldsymbol{\hat{u}} = \boldsymbol{f} \]
\[ \boldsymbol{\hat{u}} = (D^{(2)})^{-1} \boldsymbol{f} \]
def poisson_coll(N, f, bc=(0, 0)):
xj = np.cos(np.arange(N+1)*np.pi/N)[::-1]
D2 = PolyDerivative(xj, 2) # Get second derivative matrix
D2[0, 0] = 1; D2[0, 1:] = 0 # ident first row
D2[-1, -1] = 1; D2[-1, :-1] = 0 # ident last row
fh = np.zeros(N+1)
fh[1:-1] = sp.lambdify(x, f)(xj[1:-1])
fh[0], fh[-1] = bc # Fix boundary conditions
uh = np.linalg.solve(D2, fh)
return uh, D2
def l2_error(uh, ue):
uj = sp.lambdify(x, ue)
N = len(uh)-1
xj = np.cos(np.arange(N+1)*np.pi/N)[::-1]
L = BarycentricInterpolator(np.cos(np.arange(N+1)*np.pi/N)[::-1], yi=uh)
N = 4*len(uh) # Use denser mesh to compute L2-error
xj = np.linspace(-1, 1, N+1)
return np.sqrt(np.trapz((uj(xj)-L(xj).astype(float))**2, dx=2./N))Find \(u_N \in V_N\) such that \[(\mathcal{L}(u_N) - f, v) = (\mathcal{R}_N, v) = 0 \quad \forall v \in W\]
Differential equations are solved using the method of weighted residuals
Same approach as function approximation, but assembling matrices is more work!
Basis functions chosen to satisfy homogeneous boundary conditions (either Dirichlet or Neumann) and then a lifting function \(B(x)\) handles nonzero conditions \(u_N(x) = \sum_{i=0}^N \hat{u}_i \psi_i(x) + B(x)\)
Multi-dimensional problems (PDEs) can be solved using tensor-product spaces, vectorization and the Kronecker product (see lecture notes).