
MATMEK-4270
The procedure for solving differential equations with the finite element method is much the same as for global basis functions. However
The Galerkin method is as always: Find \(u_N \in V_N\) such that \[ (\mathcal{R}_N, v) = 0, \quad \forall \, v \in V_N, \] where \(\mathcal{R}_N = \mathcal{L}(u_N)-f\) is a residual and \(\mathcal{L}(u)\) is some mathematical operator.
\[ u'' = f, \quad x \in (0, L), \, u(0) = a, u(L) = b, \]
First choose \(V_N\). We can here use piecewise linear polynomials or even higher order
\[ V_N = \text{span}\{\psi_j(x)\}_{j=0}^N \]
Remember
\[ \psi_j(x_i) = \delta_{ij} \]
so each basis function is one in exactly one node and zero in all the others. Quadratic:

The variational Galerkin form is now to find \(u_N \in V_N\) such that
\[ (u_N'', v) = (f, v), \quad \forall \, v \in V_N \]
But piecewise polynomials cannot be differentiated twice!
Solution: integration by parts
\[ (u_N', v') = -(f, v) + [u_N'v]_{x=0}^{x=L}, \quad \forall \, v \in V_N \]
Inserting for \(u_N\) and \(v=\psi_i\) we get the linear algebra problem
\[ \sum_{j=0}^N(\psi'_j, \psi'_i) \hat{u}_j = -(f, \psi_i) + u'_N(L)\psi_i(L) - u'_N(0)\psi_i(0) \]
Since \(\psi_i(0)=1\) for \(i=0\) and \(\psi_i(L)=1\) for \(i=N\) and zero for all \(i=1, 2, \ldots, N-1\) the last two terms are only relevant for \(i=0\) and \(i=N\).
We have \(N+1\) equations for \(N+1\) unknowns \(\{\hat{u}_i\}_{i=0}^N\) \[ \sum_{j=0}^N(\psi'_j, \psi'_i) \hat{u}_j = -(f, \psi_i) + u'_N(L)\psi_i(L) - u'_N(0)\psi_i(0) \]
The boundary term \(u'_N(L)\psi_i(L) - u'_N(0)\psi_i(0)\) can be used to specify Neumann boundary conditions. For Dirichlet we have
\[ u(0) = u_N(x_0) = \sum_{j=0}^N \hat{u}_j \psi_j(x_0) = \psi_0(x_0) \hat{u}_0 = \hat{u}_0 = a \]
and
\[ u(L) = u_N(x_N) = \sum_{j=0}^N \hat{u}_j \psi_j(x_N) = \psi_N(x_N) \hat{u}_N = \hat{u}_N = b. \]
Hence \(\hat{u}_0=a\) and \(\hat{u}_N=b\) are determined from bcs, leaving \(N-1\) unknowns \(\{\hat{u}_i\}_{i=1}^{N-1}\)
\[ \sum_{j=0}^N(\psi'_j, \psi'_i) \hat{u}_j = -(f, \psi_i), \quad i=1, 2, \ldots, N-1 \]
\[ \hat{u}_0=a \text{ and } \hat{u}_N=b \]
Matrix form, using \(s_{ij} = (\psi'_j, \psi'_i)\) and \(f_i = (f, \psi_i)\):
\[ \begin{bmatrix} 1 & 0 & 0 & \cdots & 0 \\ s_{10} & s_{11}& s_{12} & \cdots & s_{1N} \\ \vdots & \vdots & \vdots & \ddots & \cdots \\ s_{N-1, 0} & s_{N-1, 1}& s_{N-1, 2}& \cdots & s_{N-1,N} \\ 0 & \cdots & 0 & 0 & 1 \end{bmatrix} \begin{bmatrix} \hat{u}_0 \\ \hat{u}_1 \\ \vdots \\ \hat{u}_{N-1} \\ \hat{u}_N \end{bmatrix} = \begin{bmatrix} a \\ -f_1 \\ \vdots \\ -f_{N-1} \\ b \end{bmatrix} \]
Note the idented first and last row due to bcs. Also, most of the \(s_{ij}\) items will be zero since the basis functions are local.
\[ s_{ij} = (\psi'_j, \psi'_i) = \sum_{e=0}^{N_e-1} \int_{\Omega^{(e)}} \psi'_j \psi'_i d\Omega \]
We will use the same notation as in lecture 10 and
\[ s^{(e)}_{ij} = \int_{\Omega^{(e)}} \psi'_j \psi'_i d\Omega \]
is the element stiffness matrix of shape \((N+1) \times (N+1)\). We also use the same mapping from local to global degrees of freedom, and define a dense element matrix as
\[ \tilde{s}^{(e)}_{rs} = s^{(e)}_{q(e,r), q(e, s)}, \, (r, s) \in \mathcal{I}_d^2 \]
for finite elements of order \(d\) and \(\mathcal{I}_d=\{0, 1, \ldots, d\}\). Remember that \(d=1\) for linear elements, and then higher order elements (\(d>1\)) simply use more nodes within each element.
The finite element stiffness matrix is implemented using a mapping to the reference domain \(X\in[-1, 1]\), and the reference basis functions
\[ \psi_{q(e, r)}(x) = \ell_r(X) \]
where the element is \(\Omega^{(e)} = [x_L, x_R]\) and \(h(e)=x_R-x_L\), such that
\[ x = \frac{1}{2}(x_L+x_R) + \frac{h(e)}{2}X \quad \text{and} \quad \frac{dx}{dX} = \frac{h(e)}{2} \]
Inserting this into the expression for \(\tilde{s}_{rs}\):
\[ \begin{align*} \tilde{s}^{(e)}_{rs} &= \int_{\Omega^{(e)}} \frac{d \psi_{q(e, s)}(x)}{dx} \frac{d \psi_{q(e, r)}(x)}{dx} dx, \\ &= \int_{-1}^1 \frac{d \ell_s(X)}{dX} \frac{dX}{dx} \frac{d \ell_r(X)}{dX} \frac{dX}{dx} \frac{dx}{dX}dX \end{align*} \]
We get
\[ \tilde{s}^{(e)}_{rs} = \int_{-1}^1 \frac{d \ell_s(X)}{dX} \frac{d \ell_r(X)}{dX} \frac{2}{h(e)} dX \]
which is also
\[ \tilde{s}^{(e)}_{rs} = \frac{2}{h(e)} \int_{-1}^1 \ell'_s(X) \ell'_r(X) dX \]
Note
Note that the integral is independent of the actual element. All information about element \(e\) is in the size \(h(e)\).
Note
For piecewise linear elements the integrand is constant! For higher order elements the integral requires some actual work!
from lagrange import Lagrangebasis, Lagrangefunction
x, h = sp.symbols('x,h')
l = Lagrangebasis([-1, 1])
se = lambda r, s: sp.integrate(l[r].diff(x, 1)*l[s].diff(x, 1), (x, -1, 1))
S1e = 2/h*sp.Matrix([[se(0, 0), se(0, 1)],[se(1, 0), se(1, 1)]])
S1e\(\displaystyle \left[\begin{matrix}\frac{1}{h} & - \frac{1}{h}\\- \frac{1}{h} & \frac{1}{h}\end{matrix}\right]\)
Note
For Lagrange basis functions using just a few nodes the Sympy functions in the lagrange.py module are robust and efficient.
l = Lagrangebasis([-1, 0, 1]) # 3 nodes per element
S2e = 2/h*sp.Matrix(np.array([[se(i, j) for i in range(3) for j in range(3)]]).reshape(3, 3))
S2e\(\displaystyle \left[\begin{matrix}\frac{7}{3 h} & - \frac{8}{3 h} & \frac{1}{3 h}\\- \frac{8}{3 h} & \frac{16}{3 h} & - \frac{8}{3 h}\\\frac{1}{3 h} & - \frac{8}{3 h} & \frac{7}{3 h}\end{matrix}\right]\)
The generic matrix
\[ q^{(m,n)}_{ij} = \left(\frac{d^n \psi_j}{dx^n}, \frac{d^m \psi_i}{dx^m} \right) \]
requires the generic element matrix
\[ \tilde{q}^{(e,m,n)}_{rs} = \int_{\Omega^{(e)}} \frac{d^n \psi_{q(e, s)}}{dx^n} \frac{d^m \psi_{q(e, r)}}{dx^m} dx \]
We can now use that
\[ \frac{d^n \psi_{q(e, r)}}{dx^n} = \frac{d^{n-1} }{dx^{n-1}}\left(\frac{d \psi_{q(e,r)}}{dx} \right) = \frac{d^{n-1}}{dx^{n-1}}\left( \frac{d \ell_r}{dX}\frac{dX}{dx}\right) = \frac{2}{h} \frac{d^{n-1}}{dx^{n-1}}\left( \frac{d \ell_r}{dX} \right) \]
which recursively leads to
\[ \frac{d^n \psi_{q(e, r)}}{dx^n} = \left(\frac{2}{h}\right)^n \frac{d^n \ell_r}{dX^n} \]
\[ \tilde{q}^{(e,m,n)}_{rs} = \int_{\Omega^{(e)}} \frac{d^n \psi_{q(e, s)}}{dx^n} \frac{d^m \psi_{q(e, r)}}{dx^m} dx \quad \text{and} \quad \frac{d^n \psi_{q(e, r)}}{dx^n} = \left(\frac{2}{h}\right)^n \frac{d^n \ell_r}{dX^n} \]
leads to
\[ \tilde{q}^{(e,m,n)}_{rs} = \left(\frac{h}{2}\right)^{1-(m+n)} \int_{-1}^1 \ell^{(n)}_s(X) \ell^{(m)}_r(X) dX, \]
where \(\ell^{(n)}_r = \frac{d^{n} \ell_r}{dX^n}\).
Note
This represents all the element matrices you will ever need, and it is easily implemented using a few lines of Sympy code.
Note
Higher order of the derivatives \((m, n)\) requires higher order elements. Remember, piecewise linear elements can only be differentiated once.
Using uniform nodes
\[ X_j = -1 + \frac{2j}{d}, \quad j=0,1,\ldots, d \]
Xj = lambda d: np.array([sp.Rational(2*i, d) for i in np.arange(d+1)])-1
qe = lambda l, r, s, m, n: sp.integrate(l[r].diff(x, m)*l[s].diff(x, n), (x, -1, 1))
def Qe(d=1, m=0, n=0):
A = np.zeros((d+1, d+1), dtype=object)
l = Lagrangebasis(Xj(d))
for r in range(d+1):
for s in range(d+1):
A[r, s] = qe(l, r, s, m, n)
return (h/2)**(1-m-n)*sp.Matrix(A)\(\displaystyle \left[\begin{matrix}\frac{81}{h^{3}} & - \frac{405}{2 h^{3}} & \frac{162}{h^{3}} & - \frac{81}{2 h^{3}}\\- \frac{405}{2 h^{3}} & \frac{567}{h^{3}} & - \frac{1053}{2 h^{3}} & \frac{162}{h^{3}}\\\frac{162}{h^{3}} & - \frac{1053}{2 h^{3}} & \frac{567}{h^{3}} & - \frac{405}{2 h^{3}}\\- \frac{81}{2 h^{3}} & \frac{162}{h^{3}} & - \frac{405}{2 h^{3}} & \frac{81}{h^{3}}\end{matrix}\right]\)
\[ q^{(m, n)}_{ij} = \int_{\Omega} \psi^{(n)}_j \psi^{(m)}_i dx \]
\[ q^{(m,n)}_{q(e,r),q(e,s)} += \tilde{q}^{(e,m,n)}_{rs} \]
from fem import get_element_boundaries, get_element_length, local_to_global_map, map_u_true_domain, fe_evaluate_v
def assemble_q(xj, d=1, m=0, n=0):
N = len(xj)-1
Ne = N//d
A = np.zeros((N+1, N+1))
Q = Qe(d, m, n)
for elem in range(Ne):
hj = get_element_length(xj, elem, d=d)
s0 = local_to_global_map(elem, d=d)
A[s0, s0] += np.array(Q.subs(h, hj), dtype=float)
return ACreate mesh and assemble any generic, numerical matrix:
[[ 432. -864. 432. 0. 0. 0. 0.]
[-864. 1728. -864. 0. 0. 0. 0.]
[ 432. -864. 864. -864. 432. 0. 0.]
[ 0. 0. -864. 1728. -864. 0. 0.]
[ 0. 0. 432. -864. 864. -864. 432.]
[ 0. 0. 0. 0. -864. 1728. -864.]
[ 0. 0. 0. 0. 432. -864. 432.]]
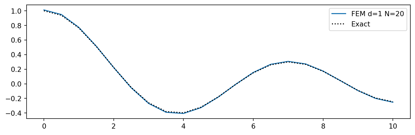
For example the Helmholtz equation: \[ u''+\alpha u = f, \quad x \in (0, 10) \]
Find \(u_N \in V_N\) such that
\[ -(u'_N, v') + \alpha (u_N, v) = (f, v) - [u'_Nv]_{x=0}^{x=10}, \quad \forall \, v \in V_N \]
Assume manufactured solution \(u(x)=J_0(x)\), where \(J_0(x)\) is the 0 order Bessel function of the first kind. Use Dirichlet boundary conditions, \(u(0)=J_0(0)\) and \(u(10)=J_0(10)\), and thus neglect \([u'_Nv]_{x=0}^{x=10}\).
\[ (-S + \alpha M)\boldsymbol{\hat{u}} = \boldsymbol{b} \]
ue = sp.besselj(0, x)
f = ue.diff(x, 2) + alpha*ue
def assemble_b(u, xj, d=1):
l = Lagrangebasis(np.linspace(-1, 1, d+1), sympy=False)
N = len(xj)-1
b = np.zeros(N+1)
for elem in range(N//d):
hj = get_element_length(xj, elem, d=d)
us = sp.lambdify(x, map_u_true_domain(u, xj, elem, d=d))
integ = lambda xj, r: us(xj)*l[r](xj)
for r in range(d+1):
b[d*elem+r] += hj/2*quad(integ, -1, 1, args=(r,))[0]
return b
b = assemble_b(f, xj, d=d)
b[0], b[-1] = ue.subs(x, 0), ue.subs(x, 10) # specify u(0) and u(L)
A = -S+alpha*M
A[0, :] = 0; A[0, 0] = 1 # ident first row for bc at u(0)
A[-1, :] = 0; A[-1, -1] = 1 # ident last row for bc at u(L)
uh = np.linalg.solve(A, b)
Find \(u_N \in V_N\) such that
\[ -(u'_N, v') + \alpha (u_N, v) = (f, v) - [u'_Nv]_{x=0}^{x=10}, \quad \forall \, v \in V_N \]
Insert for boundary conditions \(u'(0)=J'_0(0)\) and \(u'(10)=J'_0(10)\)
\[ -(u'_N, \psi_i') + \alpha (u_N, \psi_i) = (f, \psi_i) - (J'_0(10)\psi_i(10) - J'_0(10) \psi_i(0)), \quad i=0, 1, \ldots, N \]
Note
The boundary term \(J'_0(10)\psi_i(10)\) is only nonzero for \(i=N\) and \(J'_0(0) \psi_i(0)\) is only nonzero for \(i=0\). This follows since \(\psi_i(x_j) = \delta_{ij}\) and \(x_0=0\) and \(x_N=10\).
Note
The term \((J'_0(10)\psi_i(10) - J'_0(0) \psi_i(0))\) goes into \(\boldsymbol{b}\), because it is a linear form containing the test function \(\psi_i\) but not the trial function \(\psi_j\).
The coefficient matrix \(-S+\alpha M\) is unmodified (no identing first/last rows) and the right hand side \(\boldsymbol{b}\) takes care of the Neumann boundary conditions
\[ (-S+\alpha M)\boldsymbol{\hat{u}} = \boldsymbol{b} = \begin{bmatrix} (f, \psi_0)+J'_0(0) \\ (f, \psi_1) \\ \vdots \\ (f, \psi_{N-1}) \\ (f, \psi_N) - J'_0(10) \end{bmatrix} \]
S = assemble_q(xj, d, 1, 1)
M = assemble_q(xj, d, 0, 0)
b = assemble_b(f, xj, d=d)
b[0] += ue.diff(x, 1).subs(x, 0).n() # specify u'(0)
b[-1] -= ue.diff(x, 1).subs(x, 10).n() # specify u'(L)
uh = np.linalg.solve(-S+alpha*M, b)
plt.figure(figsize=(10, 3))
plt.plot(xj, uh)
plt.plot(xj, sp.lambdify(x, ue)(xj), 'k:')
plt.legend([f'FEM d=1 N={N}', 'Exact']);
Basis functions are usually multidimensional
\[ u_N(x, y, z) = \sum_{j=0}^N \hat{u}_j \psi_j(x, y, z) \]
The Galerkin method is exactly the same: Find \(u_N \in V_N (=\text{span}\{\psi_j\}_{j=0}^N)\) such that
\[ (\mathcal{L}(u_N)-f, v) = 0, \quad \forall \, v \in V_N \]
But naturally the method is harder to implement. We need to use position vectors in real and reference space
\[ \boldsymbol{x} = x \boldsymbol{i} + y \boldsymbol{j} + z \boldsymbol{k} \quad \text{and} \quad \boldsymbol{X} = X \boldsymbol{i} + Y \boldsymbol{j} + Z \boldsymbol{k} \]
\[ \text{Map basis functions: } \psi_j(\boldsymbol{x}) = \tilde{\psi}_j(\boldsymbol{X}) \]
\[ \text{Global nodes: } \boldsymbol{x}_i = (x_i, y_i, z_i), \quad i=0,1, \ldots, N \]
\[ \text{Local nodes for triangles: }\boldsymbol{X}_r = (X_r, Y_r, Z_r), \quad r=0, 1, 2 \]
The Lagrange basis functions are still defined by
\[ \psi_j(\boldsymbol{x}_i) = \delta_{ij} \]
and for 2D the piecewise linear basis function now look like “tents”

The reference triangle has three nodes \(\boldsymbol{X}_0= (0, 0), \boldsymbol{X}_1= (1, 0)\) and \(\boldsymbol{X}_2 = (0, 1)\), and the three nonzero, linear reference basis functions on this element are
\[ \tilde{\psi}_0(X, Y) = 1-X-Y, \quad \tilde{\psi}_1(X, Y) = X, \quad \tilde{\psi}_2(X, Y) = Y \]
\[ \psi_{q(e, r)}(\boldsymbol{x}) = \tilde{\psi}_r(\boldsymbol{X}) \quad \text{and} \quad \boldsymbol{x}(\boldsymbol{X}) = \sum_{r} \tilde{\psi}_r(\boldsymbol{X}) \boldsymbol{x}_{q(e, r)} \]


\[ \{\boldsymbol{X}_i\}_{i=0}^5=[(0, 0), (1, 0), (0, 1), (0.5, 0), (0.5, 0.5), (0, 0.5)] \]
\[ \tilde{\psi}_r(\boldsymbol{X}_s) = \delta_{rs}, \quad (r, s) \in (0, 1, \ldots, 5)^2 \]
\[ \tilde{\psi}_r(X, Y) = a^r_0 + a^r_1 X + a^r_2 Y + a^r_3 X^2 + a^r_4 XY + a^r_5 Y^2 \]
For each \(r\in(0, 1, \ldots, 5)\) solve for \(\{a^r_s\}_{s=0}^5\) in
\[ \tilde{\psi}_r(X, Y) = a^r_0 + a^r_1 X + a^r_2 Y + a^r_3 X^2 + a^r_4 XY + a^r_5 Y^2 \]
such that the 6 equations \(\tilde{\psi}_r({X}_s, Y_s) = \delta_{rs}, s=0,1,\ldots, 5\), are satisfied.
The basis functions are then found as
\[ \begin{align} \tilde{\psi}_0(X, Y) &= 1-3X-3Y + 2X^2 + 4XY+2Y^2 \\ \tilde{\psi}_1(X, Y) &= X (2X-1) \\ \tilde{\psi}_2(X, Y) &= Y(2Y-1)\\ \tilde{\psi}_3(X, Y) &= 4X (1-X-Y) \\ \tilde{\psi}_4(X, Y) &= 4XY \\ \tilde{\psi}_5(X, Y) &= 4Y (1-X-Y) \end{align} \]

In order to use piecewise linear (P1) elements for Poisson’s equation we need to use the “multidimensional integration by parts”
\[ \int_{\Omega} \nabla^2 u \,v \,d\Omega = -\int_{\Omega} \nabla u \cdot \nabla v \, d \Omega + \oint_{\partial \Omega} \nabla u \cdot \boldsymbol{n} \, v \, d \sigma, \]
where \(\partial \Omega\) is the enclosing boundary of the domain \(\Omega\), \(\boldsymbol{n}\) is an outward pointing unit normal vector and \(d\sigma\) is a line element in 2D and a surface element in 3D. With \(L^2\) inner product notation:
\[ (\nabla^2 u, v)_{L^2(\Omega)} = - (\nabla u, \nabla v)_{L^2(\Omega)} + (\nabla u \cdot \boldsymbol{n}, v)_{L^2(\partial \Omega)}. \]
Note
Piecewise linear basis functions have only one nonzero derivative in each direction. So for P1 elements \((\nabla^2u, v)=0\), but \((\nabla u, \nabla v)\) may be nonzero.

\[ \small \int_{\Omega^{(e)}} \psi_j(\boldsymbol{x}) \cdot \psi_i(\boldsymbol{x}) \, d\Omega = \int_{\tilde{\Omega}} \tilde{\psi}_s(\boldsymbol{X}) \cdot \tilde{\psi}_r(\boldsymbol{X}) \det J d\tilde{\Omega} \] We here use the Jacobian \(J\) of the transformation, defined such that (where \((m, n)\) runs over the number of coordinates, 2 in 2D and 3 in 3D) \[ \small (J)_{mn} = \frac{\partial x_m}{\partial X_n}, \quad (J^{-1})_{mn} = \frac{\partial X_n}{\partial x_m} \] \[ \text{2D Cartesian mesh: } \quad d\Omega = dxdy, \quad d\tilde{\Omega} = dXdY, \quad \det J = \frac{\partial x}{\partial X}\frac{\partial y}{\partial Y} - \frac{\partial x}{\partial Y}\frac{\partial y}{\partial X} \]
\[ \int_{\Omega^{(e)}} \nabla \psi_j(\boldsymbol{x}) \cdot \nabla \psi_i(\boldsymbol{x}) \, d\Omega \]
The gradient of \(\psi_j\) on index form is \[ (\nabla \psi_j)_m = \frac{\partial \psi_j}{ \partial x_m} \]
and with transformation to the reference domain (with summation on repeated indices)
\[ \frac{\partial \psi_{q(e, r)}(\boldsymbol{x})}{\partial x_m} =\frac{\partial \tilde{\psi}_r(\boldsymbol{X})}{\partial x_m} = \frac{\partial \tilde{\psi}_r}{\partial X_n}\frac{\partial X_n}{\partial x_m} \]
Using the inverse Jacobian we can write the last term as
\[ \frac{\partial \tilde{\psi}_r}{\partial X_n}\frac{\partial X_n}{\partial x_m} = J_{mn}^{-1} \frac{\partial \tilde{\psi}_r}{\partial X_n} \]
We can also define this on matrix form using notation
\[ \nabla u= \begin{bmatrix} \frac{\partial u}{\partial x} \\[0.1cm] \frac{\partial u}{\partial y} \\[0.1cm] \frac{\partial u}{\partial z} \end{bmatrix} \quad \text{and} \quad \nabla_X u = \begin{bmatrix} \frac{\partial u}{\partial X} \\[0.1cm] \frac{\partial u}{\partial Y} \\[0.1cm] \frac{\partial u}{\partial Z} \end{bmatrix} \]
We then get
\[ \nabla \psi_{q(e, r)} = J^{-1} \cdot \nabla_X \tilde{\psi}_r \]
and the stiffness matrix
\[ \boxed{ \int_{\Omega^{(e)}} \nabla \psi_{q(e, s)}(\boldsymbol{x}) \cdot \nabla \psi_{q(e, r)}(\boldsymbol{x}) \, d\Omega = \int_{\tilde{\Omega}} \left(J^{-1} \cdot \nabla_X \tilde{\psi}_s(\boldsymbol{X})\right) \cdot \left(J^{-1} \cdot \nabla_X \tilde{\psi}_r(\boldsymbol{X})\right) \, \text{det}J\, d\tilde{\Omega}} \]
For each triangle in the mesh we have
A local to global map, mapping local element number and node \(e, r\) to global nodes \(q(e, r)\)
The three nodes \(\boldsymbol{x}_{q(e, r)}\) for \(r=0,1,2\)
A coordinate map: \(\boldsymbol{x}(\boldsymbol{X}) = \sum_{r} \tilde{\psi}_r(\boldsymbol{X}) \boldsymbol{x}_{q(e, r)}\), where \(\begin{align} \tilde{\psi}_0(X, Y) &= 1-X-Y \\ \tilde{\psi}_1(X, Y) &= X \\ \tilde{\psi}_2(X, Y) &= Y \end{align}\)

From this we can easily compute the Jacobian
\[ J_{mn} = \frac{\partial x_n}{\partial X_m} = \sum_{r=0}^2 \frac{\partial \tilde{\psi}_r}{\partial X_m} (\boldsymbol{x}_{q(e, r)})_n\]
\[ J_{mn} = \frac{\partial x_n}{\partial X_m} = \sum_{r=0}^2 \frac{\partial \tilde{\psi}_r}{\partial X_m} (\boldsymbol{x}_{q(e, r)})_n\]
\[ \nabla_X \tilde{\psi} = \underbrace{\begin{bmatrix} \frac{\partial \tilde{\psi}_0}{\partial X} & \frac{\partial \tilde{\psi}_1}{\partial X} & \frac{\partial \tilde{\psi}_2}{\partial X} \\[0.1cm] \frac{\partial \tilde{\psi}_0}{\partial Y} & \frac{\partial \tilde{\psi}_1}{\partial Y} & \frac{\partial \tilde{\psi}_2}{\partial Y} \\[0.1cm] \end{bmatrix}}_{\mathbb{R}^{2 \times 3}} \quad \text{and} \quad \boldsymbol{x}_{q(e)} = \underbrace{\begin{bmatrix} (\boldsymbol{x}_{q(e, 0)})_0 & (\boldsymbol{x}_{q(e, 0)})_1 \\ (\boldsymbol{x}_{q(e, 1)})_0 & (\boldsymbol{x}_{q(e, 1)})_1 \\ (\boldsymbol{x}_{q(e, 2)})_0 & (\boldsymbol{x}_{q(e, 2)})_1 \end{bmatrix}}_{\mathbb{R}^{3 \times 2}} \]
Note that \(\tilde{\psi}_r\) here are the linear basis functions, such that
\[ \begin{align} \tilde{\psi}_0(X, Y) &= 1-X-Y \\ \tilde{\psi}_1(X, Y) &= X \\ \tilde{\psi}_2(X, Y) &= Y \end{align} \quad \rightarrow \nabla_X \tilde{\psi} = \begin{bmatrix} -1 & 1 & 0 \\ -1 & 0 & 1 \end{bmatrix} \]
\[ \boxed{J = \nabla_X \tilde{\psi} \cdot \boldsymbol{x}_{q(e)} \in \mathbb{R}^{2 \times 2} } \]
For each element collect the true coordinates of the nodes \(\boldsymbol{x}_{q(e)}\)
Use a precomputed matrix \(\nabla_X \tilde{\psi}\) and compute the Jacobian \(J\)
Compute the inverse of the Jacobian \(J^{-1}\)
Assemble element matrix, for example stiffness \[ \int_{\Omega^{(e)}} \nabla \psi_{q(e, s)}(\boldsymbol{x}) \cdot \nabla \psi_{q(e, r)}(\boldsymbol{x}) \, d\Omega = \int_{\tilde{\Omega}} \left(J^{-1} \cdot \nabla_X \tilde{\psi}_s(\boldsymbol{X})\right) \cdot \left(J^{-1} \cdot \nabla_X \tilde{\psi}_r(\boldsymbol{X})\right) \, \text{det}J\, d\tilde{\Omega} \] For piecewise linear elements the integrand is a constant and you only need to compute the area of each cell. For higher order elements the integral requires some work!
Add element matrix to global matrix (finite element assembly). For all \(e\) and \(r\) and \(s\) do \[ a_{q(e, r), q(e, s)} \mathrel += \tilde{a}_{rs} \]

A = np.zeros((9, 9))
Ae = np.zeros((3, 3))
dpsi = np.array([[-1, 1, 0], [-1, 0, 1]])
for e, q in elements.items():
xq = np.take(nodes, q, axis=1).T
J = dpsi @ xq
detJ = np.linalg.det(J)
Ji = np.linalg.inv(J)
for r in range(3):
for s in range(3):
Ae[r, s] = (Ji @ dpsi[:, r]) @ (Ji @ dpsi[:, s]) * detJ * 0.5
A[q[r], q[s]] += Ae[r, s]
Aarray([[ 1. , -0.5, 0. , -0.5, 0. , 0. , 0. , 0. , 0. ],
[-0.5, 2. , -0.5, 0. , -1. , 0. , 0. , 0. , 0. ],
[ 0. , -0.5, 1. , 0. , 0. , -0.5, 0. , 0. , 0. ],
[-0.5, 0. , 0. , 2. , -1. , 0. , -0.5, 0. , 0. ],
[ 0. , -1. , 0. , -1. , 4. , -1. , 0. , -1. , 0. ],
[ 0. , 0. , -0.5, 0. , -1. , 2. , 0. , 0. , -0.5],
[ 0. , 0. , 0. , -0.5, 0. , 0. , 1. , -0.5, 0. ],
[ 0. , 0. , 0. , 0. , -1. , 0. , -0.5, 2. , -0.5],
[ 0. , 0. , 0. , 0. , 0. , -0.5, 0. , -0.5, 1. ]])
Note
A better implementation would use vectorization for the inner \(r, s\) loops.